Satisfaction and Quality of Life in Women with Breast Cancer After Breast Reconstructive Surgery in a Tertiary Referral Centre

Satisfaction & QoL Post Breast Reconstructive Surgery
Vol. 21 No. 1 : 2026 (439-452)

R Pravin Ramudaram R Pravin Ramudaram
Norlia Abdullah Norlia Abdullah
Zaleha Md Isa Zaleha Md Isa
Adzim Poh Yuen Wen Adzim Poh Yuen Wen
Gillian Marie Caunter Gillian Marie Caunter
Shahrun Niza Abdullah Suhaimi Shahrun Niza Abdullah Suhaimi

Abstract
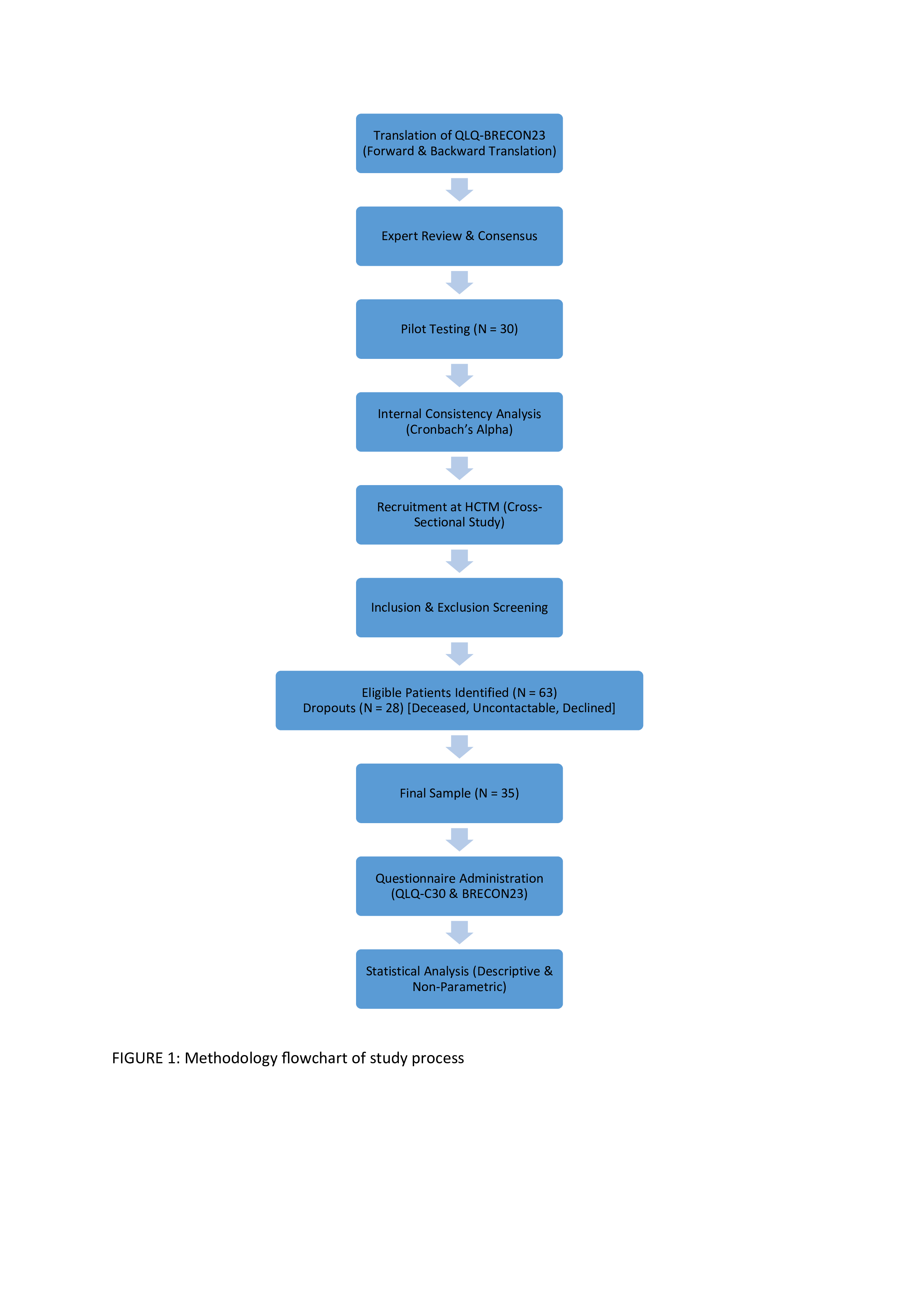
Breast reconstruction following mastectomy plays a vital role in restoring physical form and psychological well-being in women with breast malignancy. While international studies highlight its impact on quality of life (QoL) and satisfaction, Malaysian data are limited. This study evaluated postoperative QoL and satisfaction among Malaysian women who underwent breast reconstruction using validated tools. It consisted of a two-phase design: a questionnaire validation phase and a cross-sectional analysis. The EORTC QLQ-BRECON23 was translated into Bahasa Malaysia and validated for internal consistency. Subsequently, 35 women who underwent immediate or delayed autologous, alloplastic or a combination of breast reconstruction at a tertiary center were recruited. Patient-reported outcomes were assessed using the EORTC QLQ-C30 and QLQ-BRECON23 questionnaires in English or Bahasa Malaysia. Descriptive and non-parametric analyses were performed. Participants reported a high overall QoL (mean global health score 79.5), with emotional functioning scoring highest among QLQ-C30 domains (85.0). Sexual functioning was the most highly rated BRECON23 domain (mean 70.4). No significant differences in Global QoL and satisfaction were observed across reconstruction types. However, higher QoL and sexual functioning scores were reported among patients who underwent immediate reconstruction and those with nipple–areolar complex preservation or reconstruction. Breast reconstruction appears to offer positive postoperative outcomes in terms of satisfaction and QoL, particularly in emotional and sexual well-being. Timing of reconstruction and nipple areolar complex (NAC) preservation may contribute to better outcomes. Shared decision-making, early referral and culturally appropriate education are essential. Larger multicenter studies are needed to confirm these insights.
Keywords : Breast cancer; BRECON23; EORTC QLQ-C30; mastectomy; quality of life; reconstruction,
Abstrak
Rekonstruksi payudara selepas mastektomi memainkan peranan utama dalam mengembalikan bentuk fizikal dan kesihatan psikologi wanita yang mengalami barah payudara. Walaupun kajian antarabangsa sudah mengenalpasti peranannya dalam kualiti hidup (QoL) dan kepuasan seseorang, maklumat dalam Malaysia masih terhad. Kajian ini menilai QoL dan tahap kepuasan selepas menjalani pembedahan rekonstruksi payudara dalam kalangan wanita Malaysia yang menjalani rekonstruksi payudara menggunakan penilaian yang diiktiraf. Kajian ini menggunakan reka bentuk dua fasa iaitu fasa validasi soal-selidik dan analisis keratan rentas. Kajian EORTC QLQ-BRECON23 telah diterjemahkan ke Bahasa Malaysia dan disahkan dari segi konsistensi dalaman. Seterusnya, seramai 35 orang wanita yang telah menjalani rekonstruksi payudara dalam satu atau dua peringkat, menggunakan otot sendiri, implan atau gabungan keduanya, di sebuah pusat rujukan tertiari telah menyertai kajian ini. Hasil yang dilaporkan oleh pesakit dinilai menggunakan soal selidik EORTC QLQ-C30 dan QLQ-BRECON23 dalam versi Bahasa Ingggeris atau Bahasa Malaysia. Analisa deskriptif dan bukan parametrik telah dijalankan. Peserta melaporkan secara QoL keseluruhan yang tinggi (min skor kesihatan menyeluruh 79.5), dengan fungsi emosi mencatat skor tertinggi dalam domain QLQ-C30 (85.0). Fungsi seksual mendapat skor tertinggi dalam kajian BRECON23 (min 70.4). Tiada perbezaan ketara dalam QoL dan kepuasan didapati dalam jenis-jenis rekontruksi yang berlainan. Walau bagaimanapun, skor QoL dan fungsi seksual yang lebih tinggi dilaporkan dalam kalangan pesakit yang menjalani rekonstruksi dalam satu peringkat serta mereka yang mengekalkan atau menjalani rekonstruksi kompleks puting-areola. Rekonstruksi payudara didapati menghasilkan keadaan pasca pembedahan yang positif dari segi kepuasan dan QoL, terutamanya dari segi emosi dan kesihatan seksual. Peringkat rekonstruksi dan pengekalan kompleks puting dan areola mungkin menyumbang kepada hasil yang lebih baik. Penglibatan dalam mencapai keputusan rawatan, rujukan awal pesakit dan maklumat yang dapat diterima oleh pesakit-pesakit bersesuaian dengan adat resam mereka adalah penting. Kajian yang melibatkan lebih banyak pusat rawatan adalah diperlukan untuk mengesahkan dapatan dalam kajian ini.
Kata Kunci : Barah payudara; BRECON23; EORTC QLQ-C30; kualiti hidup; mastektomi; rekonstruksi,

Correspondance Address
Norlia Abdullah. Department of Surgery, Faculty of Medicine, Universiti Kebangsaan Malaysia, Jalan Yaacob Latiff, Bandar Tun Razak, 56000 Cheras, Kuala Lumpur, Malaysia Tel: +603-91455795; 6201 Email: norlia@hctm.ukm.edu.my; norliapermata@gmail.com


FIGURE 1: Methodology flowchart of study process