Effects of Endotracheal Tube Prewarming versus Precooling on Postoperative Sore Throat

Tracheal Tube Temperature Effects on Sore Throat
Vol. 21 No. 1 : 2026 (299-307)

Nurul Izzati Nordin Nurul Izzati Nordin
Aliza Mohamad Yusof Aliza Mohamad Yusof
Chai Jian Hai Chai Jian Hai
Mohd Khazrul Nizar Abd Kader Mohd Khazrul Nizar Abd Kader
Siti Nidzwani Mohamad Mahdi Siti Nidzwani Mohamad Mahdi
Wan Rahiza Wan Mat Wan Rahiza Wan Mat
Muhammad Maaya Muhammad Maaya

Abstract
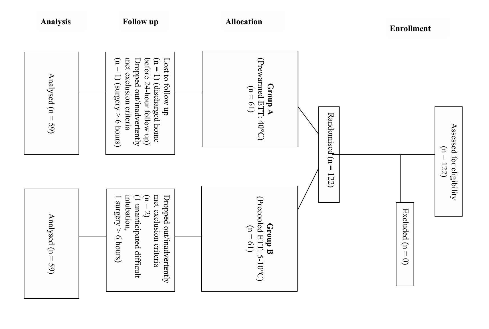
Postoperative sore throat (POST) is a common complication of general anaesthesia requiring endotracheal intubation. This randomised double-blind study compared the effects of endotracheal tube (ETT) prewarming versus precooling on POST. A total of 122 patients with American Society of Anaesthesiologists physical status I or II undergoing surgery under general anaesthesia requiring ETT were recruited. Following randomisation, patients in Group A and Group B were intubated with ETT immersed in 40°C and 5-10°C saline, respectively. The incidence and severity of POST, hoarseness of voice and cough were assessed at 1-hour and 24-hours postoperatively. No significant differences were observed in terms of sore throat, hoarseness and cough at the first hour, nor in the severity of sore throat and hoarseness. Group B had a significantly lower incidence of hoarseness at 24-hours postoperatively (p = 0.013). No significant difference in terms of sore throat were observed between the two groups at 24-hours postoperatively (p = 0.521). On further analysis, at 1-hour postoperatively, the majority of patients who developed moderate hoarseness were male (p = 0.011), and those intubated with larger sized ETT reported moderate hoarseness and cough (p = 0.027 and p = 0.024, respectively). Cough was reported only at 1-hour postoperatively, which were 18 (30.5%) and 11 (18.6%) of patients in the prewarmed and precooled ETT, respectively (p = 0.134). Although there were no significant differences between prewarmed and precooled ETT in relation to POST, we found a significantly lower incidence of hoarseness at 24-hours postoperatively in the latter group, which would reduce a common postoperative complication.
Keywords : Endotracheal tube; general anaesthesia; hoarseness; intubation; postoperative sore throat,
Abstrak
Sakit tekak selepas pembedahan (POST) ialah komplikasi biasa anestesia am yang memerlukan intubasi endotrakeal. Kajian rabun dua-rawak ini membandingkan kesan pra-pemanasan dengan pra-penyejukan tiub endotrakeal (ETT) kepada POST. Seramai 122 pesakit dengan status fizikal American Society of Anaesthesiologists I atau II yang menjalani pembedahan di bawah bius am yang memerlukan ETT telah direkrut. Selepas perawakan, pesakit dalam Kumpulan A dan Kumpulan B telah diintubasi dengan ETT yang telah masing-masing direndam dalam salina 40°C dan 5-10°C. Insiden dan keterukan POST, suara serak dan batuk dinilai pada 1-jam dan 24-jam selepas pembedahan. Tiada perbezaan ketara diperhatikan dari segi sakit tekak, serak dan batuk pada jam pertama, mahupun dalam keterukan sakit tekak dan serak. Kumpulan B mempunyai insiden suara serak yang lebih rendah pada 24-jam selepas pembedahan (p = 0.013). Tiada perbezaan ketara dari segi sakit tekak diperhatikan antara kedua-dua kumpulan pada 24 jam selepas pembedahan (p = 0.521). Dalam analisis lanjut, pada 1-jam selepas pembedahan, majoriti pesakit yang mengalami suara serak sederhana adalah lelaki (p = 0.011), dan mereka yang diintubasi dengan ETT bersaiz lebih besar melaporkan serak dan batuk yang sederhana (p = 0.027 dan p = 0.024, masing-masing). Batuk dilaporkan hanya pada 1-jam selepas pembedahan, iaitu 18 (30.5%) dan 11 (18.6%) pesakit dalam ETT yang telah dipanaskan dan disejukkan (p = 0.134). Walaupun tidak terdapat perbezaan yang ketara antara ETT prapanas dan prasejuk berkaitan dengan POST, kami mendapati insiden suara serak yang jauh lebih rendah pada 24 jam selepas pembedahan dalam kumpulan kedua, yang akan mengurangkan komplikasi yang kerap selepas pembedahan.
Kata Kunci : Bius am; intubasi; sakit tekak selepas pembedahan; suara serak; tiub endotrakeal,

Correspondance Address
Muhammad Maaya. Department of Anaesthesiology and Intensive Care, Faculty of Medicine, Universiti Kebangsaan Malaysia, Jalan Yaacob Latif, Bandar Tun Razak, 56000 Cheras, Kuala Lumpur, Malaysia. Tel: +603 91455783 Email: muhammad@hctm.ukm.edu.my


FIGURE 1: Consort flow diagram